Conditionals and loops
 Conditional execution
4.1.1. The if statement
if statementIn order to write useful programs, we almost always need the ability to check conditions and change the behavior of the program accordingly. Conditional statements give us this ability. The simplest form is the if statement, which has the genaral form:
if BOOLEAN EXPRESSION:
    STATEMENTSA few important things to note about if statements:
- The colon ( - :) is significant and required. It separates the header of the compound statement from the body.
- The line after the colon must be indented. It is standard in Python to use four spaces for indenting. 
- All lines indented the same amount after the colon will be executed whenever the BOOLEAN_EXPRESSION is true. 
Here is an example:
food = 'spam'
if food == 'spam':
    print('Ummmm, my favorite!')
    print('I feel like saying it 100 times...')
    print(100 * (food + '! '))The boolean expression after the if statement is called the condition. If it is true, then all the indented statements get executed. What happens if the condition is false, and food is not equal to 'spam'? In a simple if statement like this, nothing happens, and the program continues on to the next statement.
Run this example code and see what happens. Then change the value of food to something other than 'spam' and run it again, confirming that you don’t get any output.
Flowchart of an if statement
As with the for statement from the last chapter, the if statement is a compound statement. Compound statements consist of a header line and a body. The header line of the if statement begins with the keyword if followed by a boolean expression and ends with a colon (:).
The indented statements that follow are called a block. The first unindented statement marks the end of the block. Each statement inside the block must have the same indentation.
Indentation and the PEP 8 Python Style Guide
The Python community has developed a Style Guide for Python Code, usually referred to simply as “PEP 8”. The Python Enhancement Proposals, or PEPs, are part of the process the Python community uses to discuss and adopt changes to the language.
PEP 8 recommends the use of 4 spaces per indentation level. We will follow this (and the other PEP 8 recommendations) in this book.
To help us learn to write well styled Python code, there is a program called pep8 that works as an automatic style guide checker for Python source code. pep8 is installable as a package on Debian based GNU/Linux systems like Ubuntu.
In the Vim section of the appendix, Configuring Ubuntu for Python Web Development, there is instruction on configuring vim to run pep8 on your source code with the push of a button.
4.1.2. The if else statement
if else statementIt is frequently the case that you want one thing to happen when a condition it true, and something else to happen when it is false. For that we have the if else statement.
if food == 'spam':
    print('Ummmm, my favorite!')
else:
    print("No, I won't have it. I want spam!")Here, the first print statement will execute if food is equal to 'spam', and the print statement indented under the else clause will get executed when it is not.
Flowchart of a if else statement
The syntax for an if else statement looks like this:
if BOOLEAN EXPRESSION:
    STATEMENTS_1        # executed if condition evaluates to True
else:
    STATEMENTS_2        # executed if condition evaluates to FalseEach statement inside the if block of an if else statement is executed in order if the boolean expression evaluates to True. The entire block of statements is skipped if the boolean expression evaluates to False, and instead all the statements under the else clause are executed.
There is no limit on the number of statements that can appear under the two clauses of an if else statement, but there has to be at least one statement in each block. Occasionally, it is useful to have a section with no statements (usually as a place keeper, or scaffolding, for code you haven’t written yet). In that case, you can use the pass statement, which does nothing except act as a placeholder.
if True:          # This is always true
    pass          # so this is always executed, but it does nothing
else:
    passPython terminology
Python documentation sometimes uses the term suite of statements to mean what we have called a block here. They mean the same thing, and since most other languages and computer scientists use the word block, we’ll stick with that.
Notice too that else is not a statement. The if statement has two clauses, one of which is the (optional) else clause. The Python documentation calls both forms, together with the next form we are about to meet, the if statement.
4.2. Chained conditionals
Sometimes there are more than two possibilities and we need more than two branches. One way to express a computation like that is a chained conditional:
if x < y:
    STATEMENTS_A
elif x > y:
    STATEMENTS_B
else:
    STATEMENTS_CFlowchart of this chained conditional
elif is an abbreviation of else if. Again, exactly one branch will be executed. There is no limit of the number of elif statements but only a single (and optional) final else statement is allowed and it must be the last branch in the statement:
if choice == 'a':
    print("You chose 'a'.")
elif choice == 'b':
    print("You chose 'b'.")
elif choice == 'c':
    print("You chose 'c'.")
else:
    print("Invalid choice.")Each condition is checked in order. If the first is false, the next is checked, and so on. If one of them is true, the corresponding branch executes, and the statement ends. Even if more than one condition is true, only the first true branch executes.
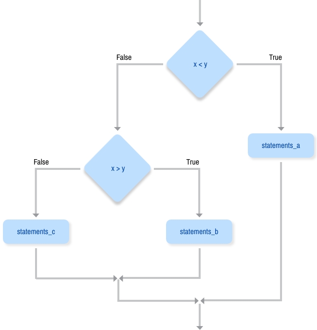
4.3. Nested conditionals
One conditional can also be nested within another. (It is the same theme of composibility, again!) We could have written the previous example as follows:
Flowchart of this nested conditional
if x < y:
    STATEMENTS_A
else:
    if x > y:
        STATEMENTS_B
    else:
        STATEMENTS_CThe outer conditional contains two branches. The second branch contains another if statement, which has two branches of its own. Those two branches could contain conditional statements as well.
Although the indentation of the statements makes the structure apparent, nested conditionals very quickly become difficult to read. In general, it is a good idea to avoid them when you can.
Logical operators often provide a way to simplify nested conditional statements. For example, we can rewrite the following code using a single conditional:
if 0 < x:            # assume x is an int here
    if x < 10:
        print("x is a positive single digit.")The print function is called only if we make it past both the conditionals, so we can use the and operator:
if 0 < x and x < 10:
    print("x is a positive single digit.")Note
Python actually allows a short hand form for this, so the following will also work:
if 0 < x < 10:
    print("x is a positive single digit.")4.4. Iteration
Computers are often used to automate repetitive tasks. Repeating identical or similar tasks without making errors is something that computers do well and people do poorly.
Repeated execution of a set of statements is called iteration. Python has two statements for iteration – the for statement, which we met last chapter, and the while statement.
Before we look at those, we need to review a few ideas.
4.4.1. Reassignmnent
As we saw back in the Variables are variable section, it is legal to make more than one assignment to the same variable. A new assignment makes an existing variable refer to a new value (and stop referring to the old value).
bruce = 5
print(bruce)
bruce = 7
print(bruce)The output of this program is
5
7because the first time bruce is printed, its value is 5, and the second time, its value is 7.
Here is what reassignment looks like in a state snapshot:
With reassignment it is especially important to distinguish between an assignment statement and a boolean expression that tests for equality. Because Python uses the equal token (=) for assignment, it is tempting to interpret a statement like a = b as a boolean test. Unlike mathematics, it is not! Remember that the Python token for the equality operator is ==.
Note too that an equality test is symmetric, but assignment is not. For example, if a == 7 then 7 == a. But in Python, the statement a = 7 is legal and 7 = a is not.
Furthermore, in mathematics, a statement of equality is always true. If a == b now, then a will always equal b. In Python, an assignment statement can make two variables equal, but because of the possibility of reassignment, they don’t have to stay that way:
a = 5
b = a    # after executing this line, a and b are now equal
a = 3    # after executing this line, a and b are no longer equalThe third line changes the value of a but does not change the value of b, so they are no longer equal.
Note
In some programming languages, a different symbol is used for assignment, such as <- or :=, to avoid confusion. Python chose to use the tokens = for assignment, and == for equality. This is a common choice, also found in languages like C, C++, Java, JavaScript, and PHP, though it does make things a bit confusing for new programmers.
4.4.2. Updating variables
When an assignment statement is executed, the right-hand-side expression (i.e. the expression that comes after the assignment token) is evaluated first. Then the result of that evaluation is written into the variable on the left hand side, thereby changing it.
One of the most common forms of reassignment is an update, where the new value of the variable depends on its old value.
n = 5
n = 3 * n + 1The second line means “get the current value of n, multiply it by three and add one, and put the answer back into n as its new value”. So after executing the two lines above, n will have the value 16.
If you try to get the value of a variable that doesn’t exist yet, you’ll get an error:
>>> w = x + 1
Traceback (most recent call last):
  File "<interactive input>", line 1, in
NameError: name 'x' is not definedBefore you can update a variable, you have to initialize it, usually with a simple assignment:
>>> x = 0
>>> x = x + 1This second statement — updating a variable by adding 1 to it — is very common. It is called an increment of the variable; subtracting 1 is called a decrement.
4.5. The for loop
for loopThe for loop processes each item in a sequence, so it is used with Python’s sequence data types - strings, lists, and tuples.
Each item in turn is (re-)assigned to the loop variable, and the body of the loop is executed.
The general form of a for loop is:
for LOOP_VARIABLE in SEQUENCE:
    STATEMENTSThis is another example of a compound statement in Python, and like the branching statements, it has a header terminated by a colon (:) and a body consisting of a sequence of one or more statements indented the same amount from the header.
The loop variable is created when the for statement runs, so you do not need to create the variable before then. Each iteration assigns the the loop variable to the next element in the sequence, and then executes the statements in the body. The statement finishes when the last element in the sequence is reached.
This type of flow is called a loop because it loops back around to the top after each iteration.
for friend in ['Margot', 'Kathryn', 'Prisila']:
    invitation = "Hi " + friend + ".  Please come to my party on Saturday!"
    print(invitation)Running through all the items in a sequence is called traversing the sequence, or traversal.
You should run this example to see what it does.
Tip
As with all the examples you see in this book, you should try this code out yourself and see what it does. You should also try to anticipate the results before you do, and create your own related examples and try them out as well.
If you get the results you expected, pat yourself on the back and move on. If you don’t, try to figure out why. This is the essence of the scientific method, and is essential if you want to think like a computer programmer.
Often times you will want a loop that iterates a given number of times, or that iterates over a given sequence of numbers. The range function come in handy for that.
>>> for i in range(5):
...     print('i is now:', i)
...
i is now 0
i is now 1
i is now 2
i is now 3
i is now 4
>>>4.6. Tables
One of the things loops are good for is generating tables. Before computers were readily available, people had to calculate logarithms, sines and cosines, and other mathematical functions by hand. To make that easier, mathematics books contained long tables listing the values of these functions. Creating the tables was slow and boring, and they tended to be full of errors.
When computers appeared on the scene, one of the initial reactions was, “This is great! We can use the computers to generate the tables, so there will be no errors.” That turned out to be true (mostly) but shortsighted. Soon thereafter, computers and calculators were so pervasive that the tables became obsolete.
Well, almost. For some operations, computers use tables of values to get an approximate answer and then perform computations to improve the approximation. In some cases, there have been errors in the underlying tables, most famously in the table the Intel Pentium processor chip used to perform floating-point division.
Although a log table is not as useful as it once was, it still makes a good example. The following program outputs a sequence of values in the left column and 2 raised to the power of that value in the right column:
for x in range(13):   # Generate numbers 0 to 12
    print(x, '\t', 2**x)Using the tab character ('\t') makes the output align nicely.
0       1
1       2
2       4
3       8
4       16
5       32
6       64
7       128
8       256
9       512
10      1024
11      2048
12      40964.7. The while statement
while statementThe general syntax for the while statement looks like this:
while BOOLEAN_EXPRESSION:
    STATEMENTSLike the branching statements and the for loop, the while statement is a compound statement consisting of a header and a body. A while loop executes an unknown number of times, as long at the BOOLEAN EXPRESSION is true.
Here is a simple example:
number = 0
prompt = "What is the meaning of life, the universe, and everything? "
while number != "42":
    number =  input(prompt)Notice that if number is set to 42 on the first line, the body of the while statement will not execute at all.
Here is a more elaborate example program demonstrating the use of the while statement
name = 'Harrison'
guess = input("So I'm thinking of person's name. Try to guess it: ")
pos = 0
while guess != name and pos < len(name):
    print("Nope, that's not it! Hint: letter ", end='')
    print(pos + 1, "is", name[pos] + ". ", end='')
    guess = input("Guess again: ")
    pos = pos + 1
if pos == len(name) and name != guess:
    print("Too bad, you couldn't get it.  The name was", name + ".")
else:
    print("\nGreat, you got it in", pos + 1,  "guesses!")The flow of execution for a while statement works like this:
- Evaluate the condition ( - BOOLEAN EXPRESSION), yielding- Falseor- True.
- If the condition is false, exit the - whilestatement and continue execution at the next statement.
- If the condition is true, execute each of the - STATEMENTSin the body and then go back to step 1.
The body consists of all of the statements below the header with the same indentation.
The body of the loop should change the value of one or more variables so that eventually the condition becomes false and the loop terminates. Otherwise the loop will repeat forever, which is called an infinite loop.
An endless source of amusement for computer programmers is the observation that the directions on shampoo, lather, rinse, repeat, are an infinite loop.
In the case here, we can prove that the loop terminates because we know that the value of len(name) is finite, and we can see that the value of pos increments each time through the loop, so eventually it will have to equal len(name). In other cases, it is not so easy to tell.
What you will notice here is that the while loop is more work for you — the programmer — than the equivalent for loop. When using a while loop one has to control the loop variable yourself: give it an initial value, test for completion, and then make sure you change something in the body so that the loop terminates.
4.8. Choosing between for and while
for and whileSo why have two kinds of loop if for looks easier? This next example shows a case where we need the extra power that we get from the while loop.
Use a for loop if you know, before you start looping, the maximum number of times that you’ll need to execute the body. For example, if you’re traversing a list of elements, you know that the maximum number of loop iterations you can possibly need is “all the elements in the list”. Or if you need to print the 12 times table, we know right away how many times the loop will need to run.
So any problem like “iterate this weather model for 1000 cycles”, or “search this list of words”, “find all prime numbers up to 10000” suggest that a for loop is best.
By contrast, if you are required to repeat some computation until some condition is met, and you cannot calculate in advance when this will happen, as we did in the “greatest name” program, you’ll need a while loop.
We call the first case definite iteration — we have some definite bounds for what is needed. The latter case is called indefinite iteration — we’re not sure how many iterations we’ll need — we cannot even establish an upper bound!
4.9. Tracing a program
To write effective computer programs a programmer needs to develop the ability to trace the execution of a computer program. Tracing involves “becoming the computer” and following the flow of execution through a sample program run, recording the state of all variables and any output the program generates after each instruction is executed.
To understand this process, let’s trace the execution of the program from The while statement section.
At the start of the trace, we have a local variable, name with an initial value of 'Harrison'. The user will enter a string that is stored in the variable, guess. Let’s assume they enter 'Maribel'. The next line creates a variable named pos and gives it an intial value of 0.
To keep track of all this as you hand trace a program, make a column heading on a piece of paper for each variable created as the program runs and another one for output. Our trace so far would look something like this:
name       guess      pos  output
----       -----      ---  ------
'Harrison' 'Maribel'  0Since guess != name and pos < len(name) evaluates to True (take a minute to convince yourself of this), the loop body is executed.
The user will now see
Nope, that's not it! Hint: letter 1 is 'H'. Guess again:Assuming the user enters Karen this time, pos will be incremented, guess != name and pos < len(name) again evaluates to True, and our trace will now look like this:
name       guess      pos  output
----       -----      ---  ------
'Harrison' 'Maribel'  0    Nope, that's not it! Hint: letter 1 is 'H'. Guess again:
'Harrison' 'Henry'    1    Nope, that's not it! Hint: letter 2 is 'a'. Guess again:A full trace of the program might produce something like this:
name       guess      pos  output
----       -----      ---  ------
'Harrison' 'Maribel'  0    Nope, that's not it! Hint: letter 1 is 'H'. Guess again:
'Harrison' 'Henry'    1    Nope, that's not it! Hint: letter 2 is 'a'. Guess again:
'Harrison' 'Hakeem'   2    Nope, that's not it! Hint: letter 3 is 'r'. Guess again:
'Harrison' 'Harold'   3    Nope, that's not it! Hint: letter 4 is 'r'. Guess again:
'Harrison' 'Harry'    4    Nope, that's not it! Hint: letter 5 is 'i'. Guess again:
'Harrison' 'Harrison' 5    Great, you got it in 6 guesses!Tracing can be a bit tedious and error prone (that’s why we get computers to do this stuff in the first place!), but it is an essential skill for a programmer to have. From a trace we can learn a lot about the way our code works.
4.10. Abbreviated assignment
Incrementing a variable is so common that Python provides an abbreviated syntax for it:
>>> count = 0
>>> count += 1
>>> count
1
>>> count += 1
>>> count
2count += 1 is an abreviation for count = count + 1 . We pronouce the operator as “plus-equals”. The increment value does not have to be 1:
>>> n = 2
>>> n += 5
>>> n
7There are similar abbreviations for -=, *=, /=, //= and %=:
>>> n = 2
>>> n *= 5
>>> n
10
>>> n -= 4
>>> n
6
>>> n //= 2
>>> n
3
>>> n %= 2
>>> n
14.11. Another while example: Guessing game
while example: Guessing gameThe following program implements a simple guessing game:
import random                      # Import the random module 
number = random.randrange(1, 1000) # Get random number between [1 and 1000)
guesses = 0
guess = int(input("Guess my number between 1 and 1000: "))
while guess != number:
    guesses += 1
    if guess > number:
        print(guess, "is too high.") 
    elif guess < number:
        print(guess, " is too low.")
    guess = int(input("Guess again: "))
print("\n\nGreat, you got it in", guesses,  "guesses!")This program makes use of the mathematical law of trichotomy (given real numbers a and b, exactly one of these three must be true: a > b, a < b, or a == b).
4.12. The break statement
break statementThe break statement is used to immediately leave the body of its loop. The next statement to be executed is the first one after the body:
for i in [12, 16, 17, 24, 29]:
    if i % 2 == 1:  # if the number is odd
        break        # immediately exit the loop
    print(i)
print("done")This prints:
12
16
done4.13. The continue statement
continue statementThis is a control flow statement that causes the program to immediately skip the processing of the rest of the body of the loop, for the current iteration. But the loop still carries on running for its remaining iterations:
for i in [12, 16, 17, 24, 29, 30]:
    if i % 2 == 1:      # if the number is odd
        continue        # don't process it
    print(i)
print("done")This prints:
12
16
24
30
done4.14. Another for example
for exampleHere is an example that combines several of the things we have learned:
sentence = input('Please enter a sentence: ')
no_spaces = ''
for letter in sentence:
    if letter != ' ':
        no_spaces += letter
print("You sentence with spaces removed:")
print(no_spaces)Trace this program and make sure you feel confident you understand how it works.
4.15. Nested Loops for Nested Data
Now we’ll come up with an even more adventurous list of structured data. In this case, we have a list of students. Each student has a name which is paired up with another list of subjects that they are enrolled for:
students = [("Alejandro", ["CompSci", "Physics"]),
            ("Justin", ["Math", "CompSci", "Stats"]),
            ("Ed", ["CompSci", "Accounting", "Economics"]),
            ("Margot", ["InfSys", "Accounting", "Economics", "CommLaw"]),
            ("Peter", ["Sociology", "Economics", "Law", "Stats", "Music"])]Here we’ve assigned a list of five elements to the variable students. Let’s print out each student name, and the number of subjects they are enrolled for:
# print all students with a count of their courses.
for (name, subjects) in students:
    print(name, "takes", len(subjects), "courses")Python agreeably responds with the following output:
Aljandro takes 2 courses
Justin takes 3 courses
Ed takes 4 courses
Margot takes 4 courses
Peter takes 5 coursesNow we’d like to ask how many students are taking CompSci. This needs a counter, and for each student we need a second loop that tests each of the subjects in turn:
# Count how many students are taking CompSci
counter = 0
for (name, subjects) in students:
    for s in subjects:                 # a nested loop!
        if s == "CompSci":
            counter += 1
print("The number of students taking CompSci is", counter)The number of students taking CompSci is 3You should set up a list of your own data that interests you — perhaps a list of your CDs, each containing a list of song titles on the CD, or a list of movie titles, each with a list of movie stars who acted in the movie. You could then ask questions like “Which movies starred Angelina Jolie?”
4.16. List comprehensions
A list comprehension is a syntactic construct that enables lists to be created from other lists using a compact, mathematical syntax:
>>> numbers = [1, 2, 3, 4]
>>> [x**2 for x in numbers]
[1, 4, 9, 16]
>>> [x**2 for x in numbers if x**2 > 8]
[9, 16]
>>> [(x, x**2, x**3) for x in numbers]
[(1, 1, 1), (2, 4, 8), (3, 9, 27), (4, 16, 64)]
>>> files = ['bin', 'Data', 'Desktop', '.bashrc', '.ssh', '.vimrc']
>>> [name for name in files if name[0] != '.']
['bin', 'Data', 'Desktop']
>>> letters = ['a', 'b', 'c']
>>> [n * letter for n in numbers for letter in letters]
['a', 'b', 'c', 'aa', 'bb', 'cc', 'aaa', 'bbb', 'ccc', 'aaaa', 'bbbb', 'cccc']
>>>The general syntax for a list comprehension expression is:
[expr for  item1 in  seq1 for item2 in seq2 ... for itemx in seqx if condition]This list expression has the same effect as:
output_sequence = []
for item1 in seq1:
    for item2 in seq2:
        ...
            for itemx in seqx:
                if condition:
                    output_sequence.append(expr)As you can see, the list comprehension is much more compact.
4.17. Glossary
append
To add new data to the end of a file or other data object.block
A group of consecutive statements with the same indentation.body
The block of statements in a compound statement that follows the header.branch
One of the possible paths of the flow of execution determined by conditional execution.chained conditional
A conditional branch with more than two possible flows of execution. In Python chained conditionals are written with if ... elif ... else statements.compound statement
A Python statement that has two parts: a header and a body. The header begins with a keyword and ends with a colon (:). The body contains a series of other Python statements, all indented the same amount.
Note
We will use the Python standard of 4 spaces for each level of indentation.condition
The boolean expression in a conditional statement that determines which branch is executed.conditional statement
A statement that controls the flow of execution depending on some condition. In Python the keywords if, elif, and else are used for conditional statements.counter
A variable used to count something, usually initialized to zero and incremented in the body of a loop.cursor
An invisible marker that keeps track of where the next character will be printed.decrement
Decrease by 1.definite iteration
A loop where we have an upper bound on the number of times the body will be executed. Definite iteration is usually best coded as a for loop.delimiter
A sequence of one or more characters used to specify the boundary between separate parts of text.increment
Both as a noun and as a verb, increment means to increase by 1.infinite loop
A loop in which the terminating condition is never satisfied.indefinite iteration
A loop where we just need to keep going until some condition is met. A while statement is used for this case.initialization (of a variable)
To initialize a variable is to give it an initial value. Since in Python variables don’t exist until they are assigned values, they are initialized when they are created. In other programming languages this is not the case, and variables can be created without being initialized, in which case they have either default or garbage values.iteration
Repeated execution of a set of programming statements.loop
A statement or group of statements that execute repeatedly until a terminating condition is satisfied.loop variable
A variable used as part of the terminating condition of a loop.nested loop
A loop inside the body of another loop.nesting
One program structure within another, such as a conditional statement inside a branch of another conditional statement.newline
A special character that causes the cursor to move to the beginning of the next line.prompt
A visual cue that tells the user to input data.reassignment
Making more than one assignment to the same variable during the execution of a program.tab
A special character that causes the cursor to move to the next tab stop on the current line.trichotomy
Given any real numbers a and b, exactly one of the following relations holds: a < b, a > b, or a == b. Thus when you can establish that two of the relations are false, you can assume the remaining one is true.trace
To follow the flow of execution of a program by hand, recording the change of state of the variables and any output produced.
Last updated
Was this helpful?
